業務范圍 Business Scope
職業衛生評價
當前所在的位置:網站首頁 > 職業衛生評價|
項目概況 |
項目名稱 |
云南革香河萬家口子水電站項目職業病危害控制效果評價報告 |
行業 類別 |
D441電力生產(其他) |
|||||||||||||||||||||||||||||||
|
項目業主 |
大唐宣威水電開發有限公司 |
項目 性質 |
新建 |
||||||||||||||||||||||||||||||||
|
項目地址 |
云南省宣威市寶山鎮萬家口子(清水河與革香河交匯處下游1.4 km處) |
||||||||||||||||||||||||||||||||||
|
被評價企業聯系人 |
薛淵博 |
被評價企業聯系人電話 |
15188108823 |
||||||||||||||||||||||||||||||||
|
項目簡介 |
萬家口子水電站位于云南省宣威市和貴州省盤縣兩省交界的北盤江上游革香河上,距宣威市75 km,距六盤水市145 km,是北盤江上游的龍頭電站和云、貴兩省政府批準的省級重點項目。工程建設任務以發電為主,并滿足下游工、農業生產用水。 |
||||||||||||||||||||||||||||||||||
|
評價機構及評價項目組 |
評價機構 |
四川眾望安全環保技術咨詢有限公司 |
機構負責人 |
潘祖高 |
|||||||||||||||||||||||||||||||
|
技術服務項目組人員名單 |
孫運侶、嚴銳、高飛、施春華、高軍 |
||||||||||||||||||||||||||||||||||
|
評價活動主要信息 |
簽訂合同時間 |
2020年10月20日 |
報告提交時間 |
2021年10月21日 |
|||||||||||||||||||||||||||||||
|
職業評價類型 |
職業病危害控制效果評價/驗收評價 |
||||||||||||||||||||||||||||||||||
|
到現場調查、采樣、檢測的專業技術人員 |
孫運侶、李棟、解洪亮 |
||||||||||||||||||||||||||||||||||
|
建設單位(用人單位)陪同人 |
薛淵博 |
||||||||||||||||||||||||||||||||||
|
到現場開展檢測活動時間 |
2021年1月17日 |
||||||||||||||||||||||||||||||||||
|
建設單位(用人單位)存在的職業病危害因素及檢測結果 |
物理因素:噪聲、工頻電場、工頻磁場; 化學毒物:六氟化硫、一氧化碳、二氧化碳、氮氧化物、透平油、絕緣油、柴油。 檢測結果匯總
|
||||||||||||||||||||||||||||||||||
|
評價結論與建議 |
依據《國民經濟行業分類》(GB/T 4754-2017)、《建設項目職業病危害風險分類管理目錄》(國衛辦職健發〔2021〕5 號)等標準規范,該項目屬于“D44電力、熱力生產和供應業”中的“D441電力生產(其他)”,根據《建設項目職業病危害風險分類管理目錄》(國衛辦職健發〔2021〕5 號),并結合項目職業病危害因素的毒理學特征、濃度、潛在危險性、職業病危害防護措施、個人防護用品調查、職業健康體檢情況和發生職業病的危(風)險程度,以及現場檢測結果等進行綜合分析,判定該項目為職業病危害風險一般的項目。 根據對本項目現場調查、職業病危害因素檢測結果和項目相關資料的綜合分析,判定該項目為職業病危害風險一般的建設項目。建設單位采取的職業病防治措施可行,正常狀態下能控制和降低職業病危害因素對作業人員健康的影響;正常生產過程中,能夠符合國家和地方對職業病防治方面法律、法規、標準的要求,具備了職業病防護設施竣工驗收的條件。 1 組織管理 1.1該用人單位在作業場所設置了完善的警示標識,今后每半年至少應對其進行一次檢查,發現有破損、脫落、褪色、變形等不符合要求時,應按照《工作場所職業病危害警示標識》(GBZ158-2003)相關規定進行修整更換。 1.2、本項目竣工驗收后,大唐宣威水電開發有限公司應按照本報告書識別的職業病危害因素進行申報。 2 工程防護 2.1 用人單位應加強對現場設備的養護,對傳動部件的潤滑,避免產生噪聲。 .3 個體防護 3.1 用人單位應當進一步完善個人防護用品的發放周期及使用監管內容,加強作業人員防護用品佩戴監督,定期更換防護用品。 4 健康監護 4.1用人單位應按《中華人民共和國職業病防治法》(中華人民共和國主席令〔2018〕第24號)第三十二條規定,用人單位發現有職業禁忌或者有與所從事職業相關的健康損害的勞動者,應將其及時調離原工作崗位,并妥善安置。 4.2 按照《用人單位職業健康監護監督管理辦法》(國家安監總局令〔2012〕第49號)、《職業健康監護技術規范》(GBZ188-2014)相關規定對新進作業人員進行崗前體檢、并對離崗或調離作業人員進行離崗健康檢查,根據體檢結果對作業人員按照《職業病防治法》等法律法規進行合理處置。 |
||||||||||||||||||||||||||||||||||
|
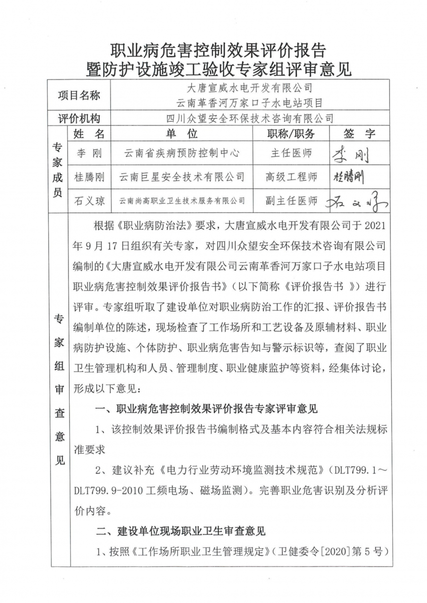
技術審查專家組評審意見 |
|
||||||||||||||||||||||||||||||||||
|
參與現場調查及檢測工作照:
|
|||||||||||||||||||||||||||||||||||





